
各分工会:
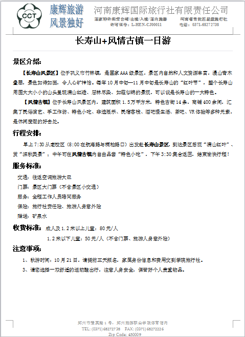
金风送爽,春去秋来。为丰富学院教职工的文化生活,促进沟通交流,增进感情友谊,经院工会研究,定于10月21日(下周六)和10月22日(下周日)组织全院在职教职工分两批次赴巩义长寿山景区进行秋游活动。现将活动具体事宜通知如下:
一、时间及地点
秋游时间为一天,当日往返。集合时间为当天早上7:30学院(老校区)发车,下午15:30集合返程。
二、相关要求和注意事项
1.凡在职教职工均可选择其中一天参加活动。
2.凡报名参加秋游活动的教职工须缴费20元。
3.午餐自行解决,学院每人补助20元并备好矿泉水。
4.各分工会要认真组织报名,核实参加人数,负责通知本分会内教职工按时乘车,并协助院工会做好相关服务工作。
5.教职工一经报名原则上不得更改,有特殊情况当日不能前往要及时告知院工会或旅行社。如已买过保险,造成的经济损失由个人承担,不再退费。
6.家属信息及费用(成人及1.2米以上儿童80元/人,1.2米以下儿童50元/人,含车位、导服、保险)请直接到旅行社报送、缴纳、办理,教职工家属的个人安全问题由教职工本人负责,与学院无关。
7.请选择舒适的运动鞋出行,注意人身安全,保管好个人贵重物品。
8.请各分工会于10月18日(星期三)下午17:00前将报名信息(见附件)发送给院工会办公室---张龑。联系电话:68272705,QQ:564386790。
附件:海洋之神590登录入口2017年秋游报名表
海洋之神590登录入口工会
2017年10月10日